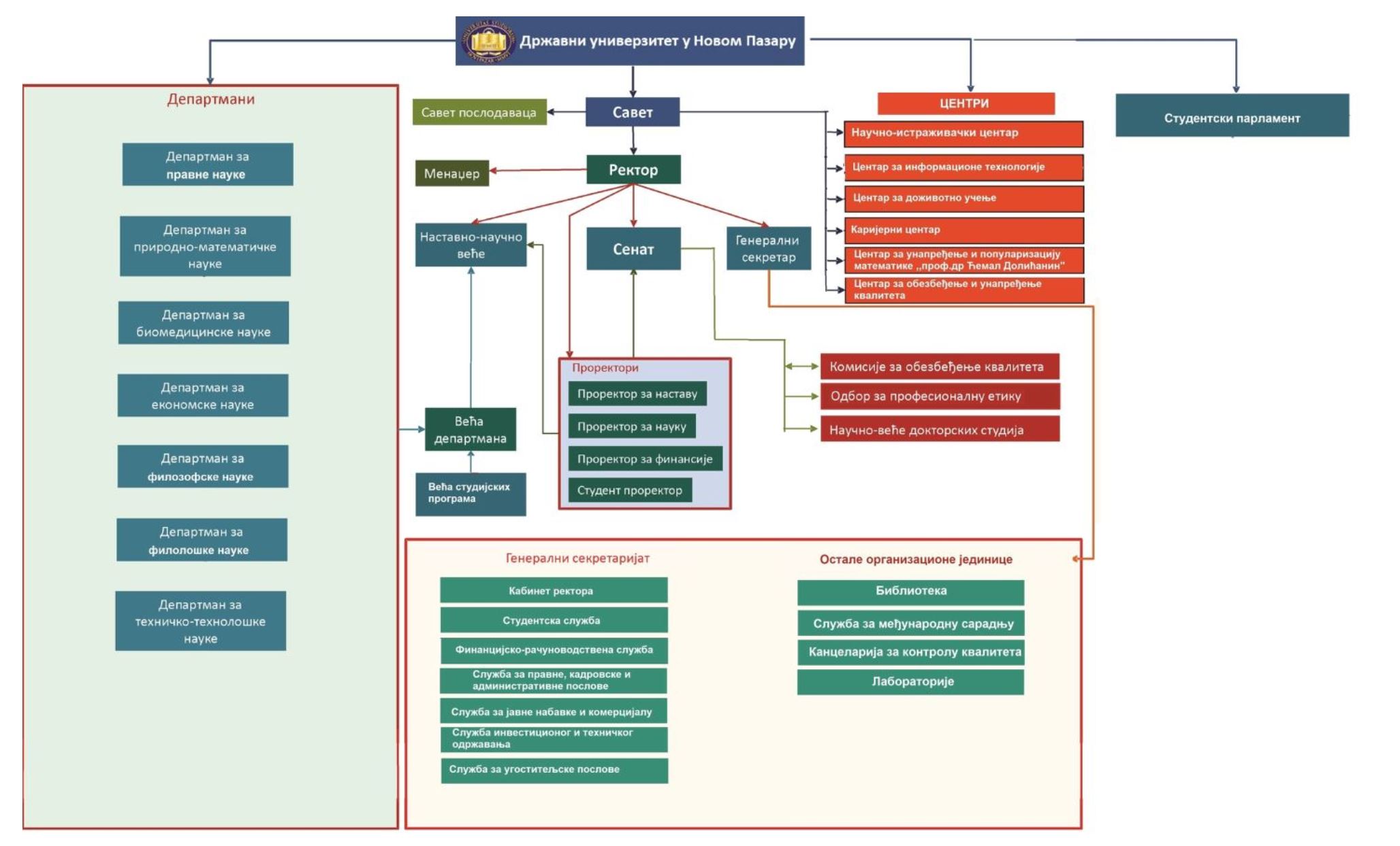
Организација универзитета

Органи Универзитета и шематска организациона структура Државног универзитета у Новом Пазару.

Руководство универзитета

Преглед руководства Универзитета и основних функција у систему управљања.

Отвори страницу

Сенат универзитета

Информације о саставу, надлежностима и раду Сената Универзитета.

Отвори страницу

Савет универзитета

Подаци о Савету Универзитета, његовим надлежностима и организацији рада.

Отвори страницу

Савет послодаваца

Чланови Савета послодаваца и представници пословне заједнице повезани са Универзитетом.

Отвори страницу

Студентски парламент

Информације о раду и организацији Студентског парламента Универзитета.

Отвори страницу

Шематска организациона структура високошколске установе

Кликните на слику за увећани приказ организационе шеме.

Шематска организациона структура Државног универзитета у Новом Пазару